关于向社会公开征求《阜新市海州区突发环境事件应急预案(征求意见稿)》意见的公告

日期: 2023-12-21 浏览量:1263 来源:阜新市生态环境局海州区分局 责任编辑:杨婧姣 文字大小:

为提升政府应对突发事件的能力水平,控制、减轻和消除突发环境事件的风险危害,保障人民群众财产安全,根据《辽宁省人民政府办公厅关于修订辽宁省突发环境事件应急预案的通知》(辽政办〔2022〕44号)要求,结合我区实际,起草了《阜新市海州区突发环境事件应急预案(征求意见稿)》,现面向社会公众征求对该预案的意见。

一、征求意见时间。2023年12月21日至12月27日。

二、征求意见反馈。请将修改意见以信函或电子邮件的形式反馈至阜新市生态环境局海州区分局,并注明提出修改意见者的姓名、住址、工作单位和联系方式,不受理匿名反馈和电话反馈。

联系电话:0418——6325195;

电子邮箱:[email protected]

    址:阜新市海州区中华路;

邮政编码:123000;

附件:《阜新市海州区突发环境事件应急预案(征求意见稿)》


阜新市海州区突发环境事件应急预案

(征求意见稿)

2023年12


 

1总则 

1.1编制目的

1.2编制依据

1.3适用范围

1.4工作原则 

1.5事件分级

1.6预案体系

2组织机构与职责 

2.1应急指挥部组成及职责

2.2现场指挥机构

2.3指挥关系

3监测、预警和行动 

3.1信息监测

3.2预警发布及行动 

3.3先期处置

4应急处置 

4.1分级响应启动

4.2信息报告和发布

4.3 响应终止

5后期处置 

5.1损害评估

5.2事件调查

5.3善后处置

5.4应急过程评价

6应急保障 

6.1预案保障

6.2队伍保障

6.3物资保障

6.4资金保障

6.5技术保障

6.6医疗卫生保障

6.7交通运输保障

6.8通信保障

6.9基本生活保障

6.10部门联动保障

6.11宣传培训演练

7奖励与责任追究 

7.1奖励

7.2责任追究

8监督考核工作机制 

9附则 

9.1名词术语解释

9.2预案管理

9.3预案实施

1总则

1.1编制目的

进一步提升政府应对突发事件的能力水平,控制、减轻和消除突发环境事件的风险危害,保障人民群众生命财产安全和环境安全,建设生态阜新、美丽阜新,促进海州区全面振兴全方位振兴。

1.2编制依据

依据《中华人民共和国环境保护法》《中华人民共和国突发事件应对法》《国家突发事件总体应急预案》《国家突发环境事件应急预案》《突发环境事件信息报告办法》《突发环境事件调查处理办法》《辽宁省突发事件总体应急预案》《辽宁省突发环境事件应急预案》及《阜新市突发事件总体应急预案》及相关法律法规文件等,制定本预案。

1.3适用范围

适用于发生在我区境内,或发生在我区境外但可能对我区造成影响的突发环境事件应对工作。

核与辐射事故、重污染天气等应对工作,按照相应的应急预案执行。

1.4工作原则

(1)以人为本,积极预防。坚持把人民群众生命健康放在首位,保障人民群众生命财产安全和环境安全;强化预防、预警工作,加强环境应急能力建设,完善应急救援保障体系。

(2)统一领导,分级负责。在省政府统一领导下,针对不同等级的突发环境事件,各级政府及部门各司其职、分级指导、分级处置。

(3)属地为主,先期处置。在启动相应等级的突发环境事件应急预案前,属地事发地镇、街道、经济开发区管委会应组织先期处置,控制事态、减轻后果。

(4)部门联动,共同应对。建立完善部门联动机制,实行突发环境事件信息共享,充分发挥部门专业优势,共同应对突发环境事件。

1.5事件分级

按照突发环境事件严重性和紧急程度,分为特别重大、重大、较大和一般四级,对应响应级别分为Ⅰ级、Ⅱ级、Ⅲ级、Ⅳ级。突发环境事件分级标准见附件1。

1.6预案体系

(1)海州区突发环境事件应急预案。本预案是《阜新市突发环境事件应急预案》的下级预案,由海州区政府编制并公布,是指导全区突发环境事件应对的指导性文件。

(2)企业突发环境事件应急预案。由相关企业根据法律法规编制,并按照相关规定报当地生态环境部门备案。

2组织机构与职责

2.1应急指挥部组成及职责

2.1.1海州区突发环境事件专项应急指挥部

海州区人民政府根据处置突发环境事件的需要设立海州区突发环境事件专项应急指挥部(以下简称区指挥部),负责贯彻落实海州区人民政府有关环境应急工作的方针、政策、指示和要求;统一指挥一般级别突发环境事件的应对工作,负责辖区较大突发环境事件先期处置,并配合市指挥部做好相关工作。区指挥部办公室设在阜新市生态环境局海州区分局,办公室主任由阜新市生态环境局海州区分局局长担任,区指挥部办公室负责全区突发环境事件应急管理的日常工作。

指挥长:  分管生态环境工作的副区长

副指挥长:区政府办主任

市生态环境局海州区分局局长

区指挥部办公室:负责协调相关部门参与应急保障和救援,组织修订海州区突发环境事件应急预案;指导区内各级环境应急机构设置、队伍建设、应急装备和物资准备等工作;加强突发环境事件应急管理、协调专家和救援队伍;对公众进行环境应急宣传和教育;对在突发环境事件中作出突出贡献相关工作人员提出奖励建议;完成区政府下达的其他应急任务等。

2.1.2指挥部成员单位及职责

区委宣传部:根据突发环境事件等级,负责组织市内新闻媒体开展环境应急新闻报道,正确引导舆论,配合做好突发环境事件信息发布工作。

负责指导网上舆论引导和舆情监测工作。

区人民政府办公室:负责配合做好环境应急综合协调工作。

区发改局:参与突发环境事件灾后生态恢复重建工作。

区教文旅局:负责组织协调受突发环境事件影响的学校或其他教育机构师生员工转移、安置,做好学生和教职员工的临时基本生活救助等工作;统一协调中小学、幼儿园突发环境事件应急防范和师生员工防护技能教育工作。

负责开展中小学校、幼儿园突发环境事件应急安全教育。

区工业和信息化局:负责配合有关部门组织救援装备、监测设备、防护和消杀用品、医药等生产供应工作。

负责组织协调电信运营企业做好突发环境事件应急通讯保障工作。

市公安局海州分局:负责突发环境事件应急响应时的治安、保卫,维护社会秩序、封锁危险场所,依据应急指挥机构命令做好事故核心区群众疏散、撤离等工作;负责事故有关责任人的监控和逃逸人员的追捕;负责舆情监控;负责重大环境污染事故罪、破坏环境资源罪的立案侦查工作。

区民政局:负责指导做好基本生活暂时出现严重困难的家庭或个人临时救助工作。

区财政局:负责保障区级环境应急能力建设经费,负责突发环境事件应对中按规定应由区级财政承担的应急经费保障及管理工作。

区人力资源和社会保障局:负责指导做好对突发环境事件中的受伤人员进行工伤认定;负责协助有关部门对在突发环境事件中作出突出贡献相关工作人员按照规定进行奖励。

市自然资源局海州分局:负责参与地质灾害、矿产资源事故导致的突发环境事件的应急处置和调查;负责突发地质灾害预警预报信息发布和灾情信息报送;参与土壤污染事故调查、应急处置和基本农田损害评估、国土空间生态修复工作。

市生态环境局海州区分局:负责协调较大突发环境事件的应急监测,确定危害范围和程度;根据区人民政府和市生态环境局授权指导突发环境事件的应急处置工作,会同有关部门负责突发环境事件的调查处理;指导和监督污染物收集、清理与安全处置,组织制定并监督实施生态修复方案等;收集并报告突发环境事件预警信息。

区住房和城乡建设局:负责建筑施工领域工程事故引发的突发环境事件应急处置工作;负责指导城市生活污水处理厂突发环境事件处置工作,指导城市饮用水紧急供水方案的制定并协调实施;负责组织突发环境事件的燃气保障和恢复等工作。负责协调突发环境事件的自来水保障和恢复等工作。

区农业农村局:负责配合有关部门开展农业突发环境事件应急处置、突发环境事件造成的农业损害程度评估确定、农业生态修复;负责国家重点保护农业野生植物物种资源破坏、农业外来生物入侵突发事件应急处置;协调突发环境事件应急处置现场的农业生产物资的疏散和转移等工作。

负责组织协调并监督实施重要江河湖库及跨区、跨流域环境应急水量调度;配合制定受污染水体疏导或截流方案。

配合做好突发水污染事件的调查和应急处置工作,通报相关水文信息。

负责突发环境事件对陆生野生动植物资源影响的监测,指导开展森林、草原、沼泽湿地、沙化土地的生态修复。

负责联系市交通运输部门,开展危险化学品道路运输企业、运输车辆的安全监管工作;组织通往突发环境事件现场的公路抢修;参与协调通往突发环境事件现场公路的保通工作,配合有关部门拟订公路绕行方案等工作;协调运输等部门为处置本预案规定的环境事件提供交通运输工具等设备支持;协调道路运营单位参与处置因交通事故引发的突发环境事件。

区商务局:负责协调组织重要生活必需品市场供应。

区卫健局:负责组织、协调较大突发环境事件中受伤(中毒)人员现场急救、转诊救治、洗消和卫生防疫等紧急医学救援工作;组织确定、评估突发环境事件导致健康危害的性质及范围等工作,提供保护公众健康的措施建议。

区应急管理局:负责指导事发地镇、街道、经济开发区做好突发环境事件中受灾群众生活的临时救助;配合做好应急物资的紧急调度和应急救援等工作;负责按照上级部门发布的震情预测工作,及时提供震情信息。

区市场监督管理局:负责突发环境事件应急处置期间供应的食品、药品等安全监督检查,打击囤积居奇、哄抬价格等扰乱市场秩序行为。

海州消防救援大队:根据应急指挥部要求,开展综合应急救援工作。

市公安局交警支队海州大队:负责突发环境事件应急响应时的交通管制。

国网阜新供电公司海州供电分公司:负责应急指挥救援用电等工作。

2.2现场指挥机构

在发生一般突发环境事件时,由区政府负责成立环境应急现场指挥机构。

在发生较大突发环境事件时,区政府下设相应工作组,各工作组组成及职责分工如下:

(1)综合协调组。由海州区人民政府办公室牵头,阜新市生态环境局海州区分局等部门和事发地镇、各街道、经济开发区管委会参加。

主要职责:负责总体协调、工作指导、督办核查、沟通衔接、工作保障、会议安排、材料起草、信息汇总报送等工作。

(2)应急监测组。由市生态环境局海州区分局牵头,市自然资源局海州分局、区住房和城乡建设局、区农业农村局、区应急局、区卫健局、区市场监督管理局等部门和事发地镇、各街道、经济开发区管委会参加。

主要职责:对可能受影响区域内的空气质量、敏感水体(如饮用水水源地)水质等进行快速监测,提出初步应对建议;组织开展对突发环境事件的污染物种类、性质以及当地气象、自然、社会环境状况等的调查;根据现场情况或污染预测结果,明确应急监测方案;做好大气、水体、土壤、食品等应急监测及数据汇总分析,为突发环境事件应急决策提供依据。

(3)污染处置组。由市生态环境局海州区分局牵头,区工业和信息化局、市公安局海州分局、市自然资源局海州分局、区住房和城乡建设局、区农业农村局、区应急管理局、海州消防救援大队、市公安局交警支队海州大队等部门和事发地镇、各街道、经济开发区管委会参加。

主要职责:组织开展现场调查,收集汇总相关数据,组织技术研判和事态分析;分析污染途径,明确防止污染物扩散的措施;组织采取有效措施,迅速切断污染源,消除或减轻已经造成的污染;明确现场处置人员的个人防护措施;组织落实相关企业停、限产措施;组织建立现场警戒区和交通管制区域,确定重点防护区域,确定受威胁人员疏散的方式和途径,疏散转移受威胁人员至应急避灾场所;协调部队、武警有关力量参与应急救援和处置。

(4)医学救援组。由区卫健局牵头,市生态环境局海州区分局、区人力资源和社会保障局、市公安局海州分局、区农业农村局、区市场监督管理局、海州消防救援大队等部门和事发地镇、各街道、经济开发区管委会参加。

主要职责:组织开展伤病员医疗救治、应急心理援助;指导和协助开展受污染人员的去污洗消工作;提出保护公众健康的措施建议;禁止或限制受污染饮用水的生产与饮用,防范因饮用受污染饮用水造成群体中毒等。

(5)应急保障组。由市生态环境局海州区分局牵头,区应急管理局、海州消防救援大队、区发改局、区工业和信息化局、市公安局海州分局、区财政局、市自然资源局海州分局、区住房和城乡建设局、区农业农村局、区商务局、区市场监督管理局、市公安局交警支队海州大队等部门和事发地镇、各街道、经济开发区管委会参加。

主要职责:负责调配救援队伍和装备并实施救援;组织做好应急救援物资及临时安置重要物资的紧急生产、储备调拨和紧急配送工作;做好受影响区域群众临时转移安置工作;做好应急通讯保障工作。

(6)新闻宣传组。由区委宣传部牵头,市生态环境局海州区分局、区教文旅局等部门和镇、街道、经济开发区管委会参加。

主要职责:组织开展事件进展、应急工作情况、调查结果等权威信息发布;收集分析国内外舆情和社会公众动态,加强媒体、电信和互联网管理,正确引导舆论;加强科普宣传,普及科学防控知识,提升公众防范和应对突发事件能力。

(7)社会维稳组。由市公安局海州分局牵头,市生态环境局海州区分局、区发改局、区民政局、区住房和城乡建设局、区农业农村局、区商务局、区市场监督管理局等部门和事发地镇、各街道、经济开发区管委会参加。

主要职责:加强受影响地区社会治安管理,严厉打击借机传播谣言制造社会恐慌、哄抢物资等违法犯罪行为;加强转移人员安置点、救灾物资存放点等重点地区治安管控;做好受影响人员与涉事单位、地方人民政府及有关部门矛盾纠纷化解和法律服务工作,防止出现群体性事件,维护社会稳定,对发生的群体性事件,组织专业力量稳妥处置;加强对重要生活必需品等商品的市场监管和调控,打击囤积居奇行为。

(8)调查评估组。由市生态环境局海州区分局牵头,区工业和信息化局、市公安局海州分局、市自然资源局海州分局、区住房和城乡建设局、区农业农村局、区应急管理局、区人社局等部门和事发地及受影响地镇、各街道、经济开发区管委会参加。

主要职责:开展突发环境事件环境污染损害调查,委托开展评估、核实事件造成的损失情况;对较大生态环境事件的起因、性质、影响、责任、经验教训和恢复重建等问题进行调查评估;对应急处置过程、有关人员的责任、应急处置工作的经验、存在的问题等情况进行分析。

(9)应急专家组。由市生态环境局海州区分局牵头,相关成员单位配合,根据突发环境事件类型组建环境应急专家组。

主要职责:负责参与指导突发环境事件的应急处置工作,为区指挥部提供分析评估、决策咨询和处置意见。

各工作组设置、组成和职责可根据工作需要作适当调整。

2.3指挥关系

发生一般突发环境事件(Ⅳ级),由区人民政府负责应对工作,事发地镇、各街道、经济开发区管委会应做好先期处置,区环境应急指挥机构或机构办公室应派员指导。

发生较大突发环境事件(Ⅲ级),由市级政府负责应对工作,事发地县区级人民政府应做好先期处置,并于市指挥部到位后配合做好相关工作。

发生重大突发环境事件(Ⅱ级)和特别重大突发环境事件(Ⅰ级),由省指挥部负责应对工作,市级政府应做好先期处置,并于省指挥部到位后配合做好相关工作。

3监测、预警和行动

3.1信息监测

区指挥部成员单位应按照早发现、早报告、早处置的原则,对辖区内环境监测数据、企业安全生产事故、交通运输事故和自然灾害等可能导致突发环境事件的风险信息进行收集、分析和研判,并及时将可能导致突发环境事件的信息报告区指挥部办公室。

3.2预警发布及行动

3.2.1预警发布

(1)预警分级

按照突发环境事件发生的紧急程度、发展态势和可能造成的社会危害程度,将预警级别分为四级,由高到低依次用红色、橙色、黄色和蓝色表示。

红色预警(Ⅰ级):可能发生或者引发特别重大突发环境事件的。

橙色预警(Ⅱ级):可能发生或者引发重大突发环境事件的。

黄色预警(Ⅲ级):可能发生或者引发较大突发环境事件的。

蓝色预警(Ⅳ级):可能发生或者引发一般突发环境事件的。

(2)发布权限

红色预警和橙色预警信息,按照规定由省人民政府发布。

黄色预警信息由市人民政府发布;涉及跨区的一般突发环境事件预警信息由市人民政府发布。

蓝色预警信息由海州区人民政府发布。

(3)发布制度

区政府应规范发布预警信息,预警级别可根据事件的发展和采取措施的效果进行升级或降级,突发环境事件的危险已经消除的,发布警报的政府应立即宣布解除预警并终止相关应急响应措施。

(4)发布内容

突发环境事件预警信息内容主要包括:发布机关、发布时间、突发环境事件的类别、起始时间、可能影响范围、预警级别、应对常识、警示事项、事态发展、相关措施和咨询电话等。

3.2.2行动

当发布预警后,区人民政府及有关部门应采取以下行动:

(1)立即启动阜新市海州区突发环境事件应急预案;

(2)将预警公告与信息报送市政府及市生态环境局;

(3)及时收集、报告相关信息,加强对突发环境事件发生、发展情况的监测、预报和预警工作;

(4)立即组织有关部门和机构、专家及专业技术人员,及时对突发事件信息进行分析评估,预测发生突发环境事件可能性的大小、影响范围和强度以及事件级别;

(5)向社会发布与公众有关的突发环境事件预测信息和分析评估结果,并对相关信息的报道工作进行管理;

(6)及时按照有关规定向社会发布可能受到突发环境事件危害的警告,宣传避免和减轻危害的常识,公布咨询电话。

视情况,还应采取下列一项或多项措施:

(1)责令应急救援队伍、负有特定职责的人员进入待命状态,并动员后备人员做好参加应急救援和处置工作的准备;

(2)转移、撤离或者疏散可能受到危害的人员,并做好妥善安置的准备;

(3)针对突发环境事件可能造成的危害,负有监管责任的政府及有关部门应对可能导致事件发生的有关企业事业单位实行停运、限产、停产等相应措施,封闭、隔离或者限制使用有关场所,中止或限制可能导致危害扩大的行为和活动;

(4)采取必要措施,确保交通、通信、供水、排水、供电、供气、供热等公共设施的安全和正常运行,同时做好风险防范工作;

(5)调集应急所需物资和装备,做好应急保障工作。

3.3先期处置

涉事企业事业单位在发生突发环境事件后,要立即启动本单位突发环境事件应急预案,指挥本单位应急救援队伍和工作人员营救受害人员,做好现场人员疏散和公共秩序维护;切断和控制污染源,防止发生次生灾害和危害扩大,尽量降低对周边环境的影响。

海州区人民政府接到突发环境事件相关信息后,要立即核实信息,快速启动相应突发环境事件应急预案并实施处置工作,控制或切断污染源,全力控制事件态势,避免污染物扩散。

4应急处置

4.1分级响应启动

突发环境事件发生后,按照本预案的指挥关系分级实施应急响应。在上级环境应急指挥机构接管应急指挥权之前,企业事业单位和海州区人民政府应履行先期处置义务。

4.1.1 Ⅰ级、Ⅱ级响应启动

当初判发生特别重大或重大突发环境事件时,市指挥部按规定报告事件信息,并进行先期处置,待国务院、省政府相关应急指挥机构或工作组到达现场进行应急指挥时,市指挥部接受上级政府或部门的指令和指导进行工作。

4.1.2 Ⅲ级响应启动

(1)开通与事发地环境应急指挥机构和上级环境应急指挥机构的通信联络,必要时成立现场指挥部,组织和指挥应急处置工作。

(2)调集应急物资与装备,调派相关应急救援队伍和技术支撑力量赶赴现场。

(3)通知有关专家组成专家组,分析情况,为市指挥部决策提供技术支持。

(4)本市发生环境污染事故可能影响外市时,经市指挥部同意后,通报受影响的当地政府。

(5)按规定向市政府、省政府和生态环境部报告事件及应急处置情况,必要时请求省生态环境厅等上级部门支援。

(6)向市突发环境事件应急指挥部相关成员单位通报情况,启动相关部门应急预案。

4.1.3 Ⅳ级响应启动

初判发生一般突发环境事件,由海州区人民政府启动Ⅳ级应急响应。市指挥部根据需要组织有关工作组赴事发地指导应急处置工作。

突发环境事件发生在易造成重大影响的地区或者重要时段时,可适当提高响应级别。应急响应启动后,可视事件损失情况及其发展趋势调整响应级别,避免响应不足或者响应过度。

4.2信息报告和发布

4.2.1信息报告时限和程序

有关单位或个人在发生突发环境事件或判断可能引发突发环境事件时,应立即向当地生态环境部门和有关部门报告相关信息。省、市、县级环境应急指挥机构各成员单位应在判断可能发生或收到突发环境事件信息后,立即将有关信息通报本级生态环境部门。

事发地市、县级生态环境部门在发现或者得知突发环境事件信息后,应立即进行核实,对突发环境事件的性质和类别做出初步认定,并按以下要求进行报告:

(1)对初步认定为特别重大或者重大突发环境事件的,海州区生态环境部门应当在2小时内向海州区人民政府、市人民政府、市生态环境部门和省生态环境厅报告,同时上报生态环境部。

(2)对初步认定为较大突发环境事件的,海州区人民政府生态环境部门应当在4小时内向海州区人民政府、市人民政府和市生态环境部门报告。

(3)对初步认定为一般突发环境事件的,海州区生态环境部门应当在4小时内向海州区人民政府和市生态环境部门报告。突发环境事件处置过程中事件级别发生变化的,应当按照变化后的级别报告信息。

发生下列一时无法判明等级的突发环境事件,应当按照重大或者特别重大突发环境事件的报告程序上报:对集中式饮用水水源保护区造成或者可能造成影响的;涉及居民聚居区、学校、医院等敏感区域和敏感人群的;涉及重金属或者类金属污染的;有可能产生跨省影响的;因环境污染引发群体性事件,或者社会影响较大的;事发地的市、县区(开发区)生态环境部门认为有必要报告的其他突发环境事件。

应急处置过程中事件级别发生变化的,应按照变化后的级别报告信息。

4.2.2 信息通报

发生突发环境事件的企业事业单位,必须及时将有关情况通报可能受到污染危害的单位和居民。

各级环境应急指挥机构在应急处置过程中,应及时向相关部门通报情况。

有关部门在应对突发事件时,应在抢险、救援、处置过程中采取必要措施,避免或减少突发事件对环境造成危害,已经或可能造成突发环境事件的,应及时向同级生态环境部门通报相关信息。

突发环境事件已经或者可能涉及相邻行政区域的,海州区人民政府及其生态环境部门,应当及时通报相邻区域的同级人民政府及其生态环境部门。

突发环境事件涉及港澳台人员或境外人员,或者事件可能影响到境外,根据需要报国务院办公厅。

4.2.3 信息发布

各级政府或环境应急指挥机构,根据突发环境事件等级,在事件发生的第一时间向公众统一发布,并做好后续发布工作。发布内容应准确、客观,正确引导舆论,维护社会稳定。任何单位或个人不得编造、传播未经核实或没有事实依据的信息和传言。

对于较为复杂的事件,可分阶段发布。

涉及部队的新闻信息,经部队有关部门审核后发布;涉外信息发布按有关规定执行。

4.3 响应终止

符合下列条件之一的,即满足应急处置终止条件:

(1)事件现场得到控制,事件条件已经消除;

(2)污染源的泄漏或释放已经降至规定限值以内;

(3)事件所造成的危害已经被基本消除,无继发可能;

(4)事件现场的各种专业应急处置行动已经无继续的必要;

(5)采取了一切必要的防护措施以保护公众免受再次危害,并使事件可能引起的中长期影响趋于合理且尽量低的水平。

应急响应终止后,区指挥部应根据市政府、省生态环境厅的有关要求和实际情况,决定是否继续进行环境监测和评价工作。

5后期处置

5.1损害评估

突发环境事件应急响应终止后,应及时组织开展生态环境损害评估工作。评估结论作为事件调查处理、损害赔偿、环境修复和生态恢复重建的依据。评估工作情形复杂的,应当委托有关技术机构开展评估工作,评估工作应当于应急处置工作结束后30日内完成。评估报告经同级人民政府批准后,评估结论应向社会公开。

5.2事件调查

市生态环境局海州区分局按照《突发环境事件调查处理办法》要求,配合市生态环境局,省生态环境厅、生态环境部或会同有关部门负责调查处理。对事发企业事业单位、应急过程中的相关单位和部门的履职情况进行调查,发现违纪行为的,按照规定处理。发现违法行为的,移送司法机关,依法追究责任。

5.3善后处置

善后处置包括人员安置补偿,征用物资补偿,受污染和破坏的生态环境恢复等事项。

特别重大突发环境事件和重大突发环境事件按照省人民政府要求,做好善后处置工作;在充分利用社会资源仍不能彻底消除污染隐患﹑恢复受污染和破坏的生态环境、确保当地环境安全的情况下,应逐级向上级政府请求支援。

5.4应急过程评价

突发环境事件现场处置结束后,海州区人民政府应组织开展应急过程评价,对环境应急的实际效果及产生的社会影响、公众反映等情况开展评估,形成总结报告或案例分析材料。

6应急保障

6.1预案保障

根据国家相关法律法规要求,各责任主体组织制订、完善各类突发环境事件应急预案,做到责任落实、组织落实、方案落实、保障落实。

6.2队伍保障

市及各县区级人民政府(高新区管委会)突发环境事件应急相关部门要建立专业应急救援队伍;大中型化工企业以及危险化学品运输单位要依托企业的消防、防化队伍组建应急分队;同时依托社会力量组建志愿者队伍,并接受有关部门专业培训和组织管理。

6.3物资保障

海州区人民政府突发环境事件应急处置机构应当针对本地区、本部门特点,有计划、有针对性地配置应急装备和物资,并建立环境应急物资储备库。加强环境应急物资储备信息化建设,建立环境应急物资数据库,对辖区应急物资储备信息进行动态管理,各应急物资储备管理单位应对所储备的应急物资进行定期检查、维护和补充,确保应急物资的正常使用。海州区人民政府可以采用社会化应急物资储备,与有关企业签订合同,保障应急物资、生活必需品的生产和供给。

6.4资金保障

海州区人民政府要保障突发环境事件应急指挥系统建设及运行、应急物资储备、应急装备配备、应急技术支持、应急处置培训及演练等的资金需求,保障突发环境事件处置经费,建立应急处置经费快速拨付机制。

6.5技术保障

市指挥部办公室建立环境应急专家、危险化学品、应急物资、典型案例等信息库;市生态环境局建立常备专家队伍,为突发环境事件预防和应急处置工作提供有力的技术支撑。

6.6医疗卫生保障

县区级人民政府(高新区管委会)以上地方人民政府及其卫健部门应当掌握本辖区内的医疗卫生资源信息,制定区域医疗卫生规划,指导医疗卫生机构做好医疗救治准备,建设专业救治机构网络,组建专业救治队伍,配备相应的医疗救治设施设备、药品和器械,提高突发环境事件的应急医疗救治能力。

6.7交通运输保障

发生较大突发环境事件后,由公安机关、交通管理部门负责组织协调,对事故现场进行道路交通管制,保障运送应急救援人员、物资器材所需的车辆和道路的畅通;必要时,依法对相关道路采取交通管制措施。交通运输部门负责应急物资、器材和人员运送及时到位,满足应急处置工作需要;必要时,协调市指挥部根据应急需要及时协调铁路和交通运输等部门提供交通运输保障。

6.8通信保障

各级环境应急相关专业部门要建立和完善环境安全应急指挥系统、环境应急处置部门联动系统和环境安全预警系统。完善公用通信网络及各部门、单位已有的信息传输渠道,配备必要的通讯器材和通信技术力量,保持信息报送设施,特别是现场应急通信系统性能完好,确保突发环境事件应急指挥部﹑现场应急救援指挥部及现场各专业应急组之间的联络畅通。

6.9基本生活保障

海州区人民政府负责提供应急避难需要的场所,保障转移群众和救援人员所需的食物、饮水供应,提供临时居住场所及其他生活必需品。

6.10部门联动保障

建立完善部门联动机制,有关部门在接到突发事件报告后,如果判断可能引发突发环境事件,要及时通报生态环境部门。实行信息共享,充分发挥部门专业优势,共同应对突发环境事件。建立健全社会应急动员机制,充实救援队伍,提高公众自救、互救能力。

6.11宣传培训演练

加强环境保护宣传教育工作,普及突发环境事件预防、避险、自救、互救等应急处置知识。通过举办培训班、讲座和设置宣传栏、板报等形式,广泛开展突发环境事件应急管理宣传教育。新闻媒体、电信运营商应当无偿开展突发环境事件预防与应急、自救与互救知识的公益宣传。加强环境事件专业技术人员和重要目标工作人员的培训和管理,会同有关部门根据相关应急预案,组织专业性或综合性的应急演练,提高防范、处置和实战能力。

7奖励与责任追究

7.1奖励

在突发环境事件应急工作中,有下列情形之一的单位和个人,应依据有关规定给予奖励:

(1)出色完成突发环境事件应急处置任务,成绩显著的。

(2)在突发环境事件应急处置中,使国家、集体和人民群众的生命财产免受或减少损失的。

(3)对突发环境事件应急工作提出重大建议,实施效果显著的。

(4)有其他特殊贡献的。

7.2责任追究

在突发环境事件应急工作中,有下列行为之一的,按照有关法律和规定,对有关责任人视情节和危害后果,由其所在单位或上级机关给予行政处分;构成犯罪的,由司法机关依法追究刑事责任:

(1)不认真履行生态环境法律、法规,而引发突发环境事件的;

(2)不按照规定制定突发环境事件应急预案,拒绝承担突发环境事件应急准备义务的;

(3)不按规定报告、通报突发环境事件真实情况的;

(4)拒不执行突发环境事件应急预案,不服从命令和指挥,或在事件应急响应时临阵脱逃的;

(5)盗窃、贪污、挪用突发环境事件工作资金、装备和物资的;

(6)阻碍突发环境事件应急工作人员依法执行任务或者进行破坏活动的;

(7)散布谣言、扰乱社会秩序的;

(8)有其他对突发环境事件应急工作造成危害的。

8监督考核工作机制

区人民政府及其职能部门负责落实突发环境事件应急预案体系中规定的职责,逐步建立对各级环境应急机构的设置情况、环境应急预案的执行情况、工作制度和工作程序的建立与执行情况、队伍建设和人员培训与考核情况等的监督﹑检查和考核机制。

9附则

9.1名词术语解释

突发环境事件:是指由于污染物排放或自然灾害、生产安全事故等因素,导致污染物或放射性物质等有毒有害物质进入大气、水体、土壤等环境介质,突然造成或可能造成环境质量下降,危及公众身体健康和财产安全,或造成生态环境破坏,或造成重大社会影响,需要采取紧急措施予以应对的事件,主要包括大气污染、水体污染、土壤污染等突发性环境污染事件和辐射污染事件。

应急处置:针对可能或已发生的突发环境事件需要立即采取某些超出正常工作程序的行动,以避免事件发生或减轻事件危害。

先期处置:突发环境事件发生后在事发地第一时间采取的紧急措施。

后期处置:突发环境事件应急响应结束后,为使生产、工作、生活、社会秩序和生态环境恢复正常状态采取的一系列措施。

应急监测:在环境应急状态下,为发现和查明环境污染情况和污染范围而进行的环境监测,包括定点监测和动态监测。

9.2预案管理

本预案由市生态环境局海州区分局负责解释,并组织预案宣传、培训和演练;在法律法规、应急组织机构及其职责发生重大调整、演练中发现重大问题的,应根据实际情况,适时组织评估和修订。各成员单位可根据本预案制定相关保障方案或预案。

9.3预案实施

本预案自发布之日起实施。《阜新市海州区突发生态环境事件应急预案》(阜海政办〔2020〕18号)同时废止。

 

附件1突发环境事件标准

一、特别重大突发环境事件

凡符合下列情形之一的,为特别重大突发环境事件:

1.因环境污染直接导致30人以上死亡或100人以上中毒或重伤的;

2.因环境污染疏散、转移人员5万人以上的;

3.因环境污染造成直接经济损失1亿元以上的;

4.因环境污染造成区域生态功能丧失或该区域国家重点保护物种灭绝的;

5.因环境污染造成设区的市级以上城市集中式饮用水水源地取水中断的;

6.Ⅰ、Ⅱ类放射源丢失、被盗、失控并造成大范围严重辐射污染后果的;放射性同位素和射线装置失控导致3人以上急性死亡的;放射性物质泄漏,造成大范围辐射污染后果的;

7.造成重大跨国境影响的境内突发环境事件。

二、重大突发环境事件

凡符合下列情形之一的,为重大突发环境事件:

1.因环境污染直接导致10人以上30人以下死亡或50人以上100人以下中毒或重伤的;

2.因环境污染疏散、转移人员1万人以上5万人以下的;

3.因环境污染造成直接经济损失2000万元以上1亿元以下的;

4.因环境污染造成区域生态功能部分丧失或该区域国家重点保护野生动植物种群大批死亡的;

5.因环境污染造成县级城市集中式饮用水水源地取水中断的;

6.Ⅰ、Ⅱ类放射源丢失、被盗的;放射性同位素和射线装置失控导致3人以下急性死亡或者10人以上急性重度放射病、局部器官残疾的;放射性物质泄漏,造成较大范围辐射污染后果的;

7.造成跨省级行政区域影响的突发环境事件。

三、较大突发环境事件

凡符合下列情形之一的,为较大突发环境事件:

1.因环境污染直接导致3人以上10人以下死亡或10人以上50人以下中毒或重伤的;

2.因环境污染疏散、转移人员5000人以上1万人以下的;

3.因环境污染造成直接经济损失500万元以上2000万元以下的;

4.因环境污染造成国家重点保护的动植物物种受到破坏的;

5.因环境污染造成乡镇集中式饮用水水源地取水中断的;

6.Ⅲ类放射源丢失、被盗的;放射性同位素和射线装置失控导致10人以下急性重度放射病、局部器官残疾的;放射性物质泄漏,造成小范围辐射污染后果的;

7.造成跨设区的市级行政区域影响的突发环境事件。

四、一般突发环境事件

凡符合下列情形之一的,为一般突发环境事件:

1.因环境污染直接导致3人以下死亡或10人以下中毒或重伤的;

2.因环境污染疏散、转移人员5000人以下的;

3.因环境污染造成直接经济损失500万元以下的;

4.因环境污染造成跨县级行政区域纠纷,引起一般性群体影响的;

5.Ⅳ、Ⅴ类放射源丢失、被盗的;放射性同位素和射线装置失控导致人员受到超过年剂量限值的照射的;放射性物质泄漏,造成厂区内或设施内局部辐射污染后果的;铀矿冶、伴生矿超标排放,造成环境辐射污染后果的;

6.对环境造成一定影响,尚未达到较大突发环境事件级别的。

上述分级标准有关数量的表述中,“以上”含本数,“以下”不含本数。

附件2阜新市海州区突发环境事件信息接报表

 

突发环境应急事件初报单

发生事故单位

名称

 

联系人

 

地址

 

联系电话

 

事故类型

 

主要污染物

 

数量

 

发生时间及地点

地点            

事故发生原因

 

现场情况

 

监测数据

 

已采取的措施

 

人员伤亡现状

 

已知或预期的环境风险:

 

饮用水水源地等环境敏感点受影响情况

 

事故经过描述:

 

事件发展趋势

 

拟采取的措施以及下一步工作建议

 

恢复期的初步判断:

 

报告人姓名

 

联系电话

 

单位及职务

 

报告时间

 

记录人:                               

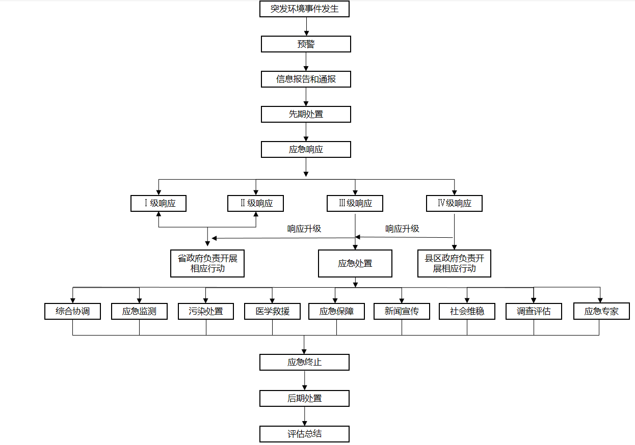
附件3突发环境事件应急工作流程

 

 

 

 

 

 

 

 

 

 

打印
分享
返回列表